湖南省人民政府关于印发《湖南省道路交通安全责任制规定》的通知-湖南省人民政府门户网站

湖南省人民政府关于印发《湖南省道路交通安全责任制规定》的通知

湖南省人民政府门户网站 www.hunan.gov.cn 发布时间: 2023-11-30 19:02 【字体:

湖南省人民政府关于印发

《湖南省道路交通安全责任制规定》的通知

湘政发〔202310

HNPR202300019

各市州、县市区人民政府,省政府各厅委、各直属机构:

现将《湖南省道路交通安全责任制规定》印发给你们,请认真贯彻执行。

湖南省人民政府

2023118

湖南省道路交通安全责任制规定

第一章 总 则

第一条 为落实道路交通安全责任制,预防和减少道路交通事故,根据《中华人民共和国道路交通安全法》《中华人民共和国安全生产法》《湖南省实施〈中华人民共和国道路交通安全法〉办法》等有关规定,结合本省实际,制定本规定。

第二条 本省行政区域内的机关、团体、企业、事业单位、其他组织以及与道路交通活动有关的个人应当遵守本规定,依法做好道路交通安全工作,落实道路交通安全责任。对违反道路交通安全责任制的单位和责任人依法追究法律责任。

法律、法规、规章另有规定的,从其规定。

第三条 道路交通安全责任包括政府领导责任、部门监管责任、企业(单位)主体责任以及公民个人责任。

第四条 道路交通安全工作实行政府领导、各部门协调联动、全社会共同参与;坚持属地管理、分级负责、失职追责;坚持谁主管谁牵头、谁为主谁牵头、谁靠近谁牵头;坚持管行业必须管安全、管业务必须管安全、管生产经营必须管安全。

各级人民政府主要负责人是本行政区域道路交通安全的第一责任人,对道路交通安全工作承担全面领导责任;分管道路交通安全的负责人对道路交通安全工作承担重要领导责任;其他负责人对分管范围内的道路交通安全工作承担直接领导责任。

第五条 各级人民政府应当加强道路交通安全工作。

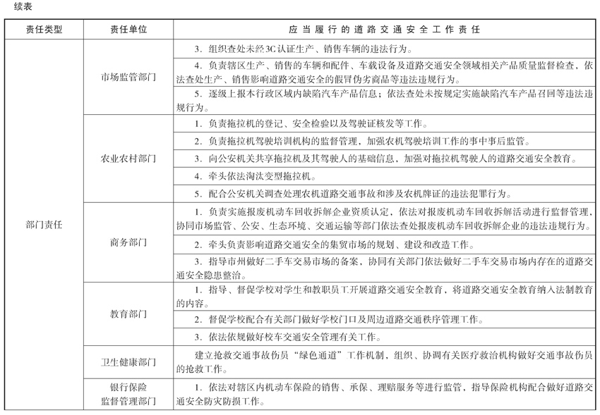
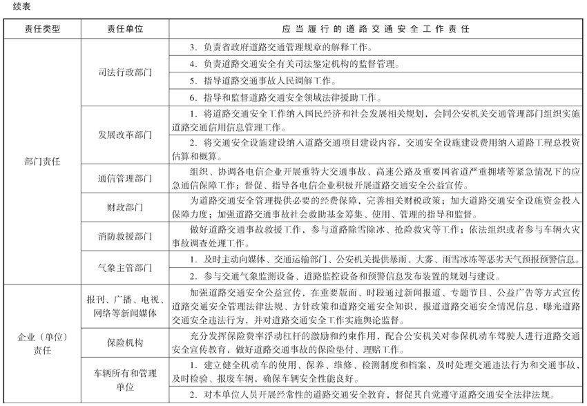
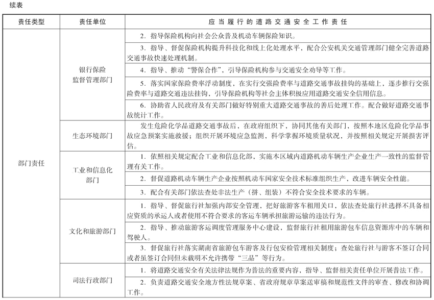
安、交通运输、应急管理、住房城乡建设、市场监管、农业农村、商务、教育、卫生健康、文化和旅游、气象等部门,应当在道路交通安全工作中履行相应的监管职责。

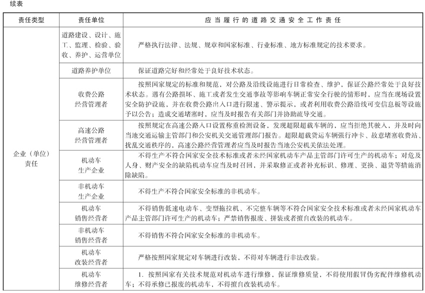
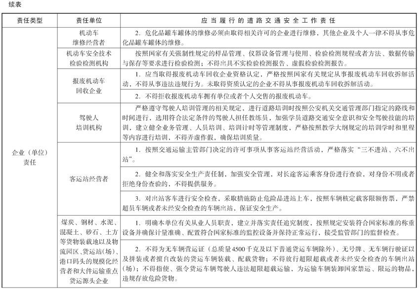
道路建设、设计、施工、监理、检测、验收、养护、运营单位,车辆所有和管理单位,车辆生产、销售、改装、维修、报废回收单位,机动车安全技术检验机构,机动车驾驶人培训、考试单位,客危货运输企业、货运源头单位以及其他相关企业和单位,应当履行相应的道路交通安全管理职责和义务。

车辆驾驶人、乘车人、行人以及其他与道路交通活动有关的个人应当遵守道路交通安全和相关行业法律、法规的规定。

第二章 责任落实

第六条 市州人民政府应当于每年15日前,向省人民政府报告上年度道路交通安全工作情况,并将所属部门和下级人民政府年度道路交通安全责任制落实情况、道路交通安全状况综合评价结果作为对所属部门和下级人民政府及有关领导干部考核、奖惩和使用的重要参考。

第七条 各有关部门在道路交通安全管理工作中,应当密切协作,相互配合,形成合力。对道路交通安全隐患和道路交通安全管理中存在的突出问题,政府有关部门、企业(单位)应当按照规定的职责,及时整改或者处理。整改的情况应当记录,作为检查道路交通安全管理责任制落实情况和道路交通事故深度调查处理的依据。

第八条 各有关部门应当建立道路交通安全群众投诉举报制度,向社会公布投诉举报电话、信箱、网络平台,认真处理群众对道路交通安全问题的投诉举报。对不属于本部门处理的投诉举报,应当及时移交有关部门处理。对群众投诉举报的重大道路交通安全隐患和严重道路交通安全违法行为,经查证处理后,对投诉举报人可以给予奖励。

第九条 建立道路交通事故领导干部赶赴现场机制。

(一)发生1人以上死亡或者3人以上受伤道路交通事故的,县级公安交警部门负责人、乡镇人民政府(街道)负责人应当立即赶赴事故现场。

(二)发生2人以上死亡或者5人以上受伤道路交通事故的,市州公安局分管负责人、县市区人民政府分管负责人及乡镇人民政府(街道)主要负责人应当立即赶赴现场。

(三)发生3人以上死亡或者10人以上受伤道路交通事故的,市州公安局主要负责人、县市区人民政府主要负责人应当立即赶赴现场。

(四)发生5人以上死亡或者20人以上受伤道路交通事故的,市州人民政府分管安全生产负责人、省公安厅交警总队负责人应当立即赶赴现场。

(五)发生10人以上死亡或者30人以上受伤道路交通事故的,市州人民政府主要负责人、省人民政府分管负责人应当立即赶赴现场。

(六)高速公路发生道路交通伤亡事故的,属地高速公路经营管理单位管养段负责人应当立即赶赴现场;发生3人以上死亡或者10人以上受伤道路交通事故的,属地高速公路经营管理单位负责人应当立即赶赴现场,属地政府领导干部按照本条第(三)(四)(五)项要求赶赴现场。

属于生产经营性道路交通事故,或者道路交通事故涉及校车、营运客车、旅游客车、危险化学品运输车、工程运输车、拖拉机等车辆的,应急管理、教育、交通运输、文化和旅游、住房城乡建设、农业农村等部门比照公安机关执行领导干部赶赴现场机制。相关负责人赶赴现场后,应当立即组织开展应急救援、善后处置等工作。

第三章 责任追究

第十条 对较大以上道路交通事故的责任追究调查,实行省、市分级负责。

(一)发生特别重大道路交通事故,由省级公安、交通运输、应急管理等部门配合国务院调查组调查。

(二)发生重大道路交通事故,由省人民政府成立调查组,或者授权、委托省级公安、交通运输、应急管理等部门组织调查。

(三)发生较大道路交通事故,由设区的市或自治州人民政府成立调查组,或者授权、委托本级公安、交通运输、应急管理等部门组织调查。发生在高速公路的生产经营性较大道路交通事故,由省应急管理厅牵头,组织调查组进行调查。

上级人民政府认为必要时,可以调查由下级人民政府负责调查的道路交通事故。

第十一条 发生较大以上道路交通事故,经调查认定,负有领导、管理、审批、监督职责的政府及其部门不履行职责或者履行职责不力的,对相关政府、部门以及责任人员进行责任追究;涉嫌犯罪的,移送司法机关依法处理。

第十二条 未落实道路交通安全政府领导责任的,由上级人民政府、监察机关等按有关规定对下级人民政府及相关责任人员进行责任追究;涉嫌犯罪的,移送司法机关依法处理。

未落实道路交通安全部门监管责任的,由本级人民政府、监察机关等按有关规定对相关政府部门及责任人员进行责任追究;涉嫌犯罪的,移送司法机关依法处理。

与道路交通活动有关的企业(单位)未落实主体责任的,由县级以上相关行政执法部门依法对企业(单位)、主要负责人以及其他相关责任人实施行政处罚;涉嫌犯罪的,移送司法机关依法处理。

与道路交通活动有关的个人未落实公民个人责任的,由县级以上相关行政执法部门依照有关法律法规处理。

第十三条 道路交通安全领域负有安全生产监督管理职责的部门工作人员,有下列行为之一的,依法给予处分;涉嫌犯罪的,移送司法机关依法处理:

(一)对不符合法定安全生产条件的涉及道路交通安全的事项予以批准或者验收通过的;

(二)发现未依法取得批准、验收的单位擅自从事有关活动或者接到举报后不依法予以处理的;

(三)对已经依法取得批准的单位不履行监督管理职责,发现其不再具备安全生产条件而不依法撤销原批准或者发现安全生产违法行为不依法查处的;

(四)在监督检查中发现重大事故隐患,不依法及时处理的。

负有道路交通安全监督管理职责的部门工作人员有前款规定以外的滥用职权、玩忽职守、徇私舞弊行为的,按照前款的有关规定进行处理。

第十四条 各级人民政府及负有道路交通安全监督管理职责的部门有下列行为之一的,对相关责任人员依法给予处分;涉嫌犯罪的,移送司法机关依法处理:

(一)不立即组织事故抢救的;

(二)迟报、漏报、谎报或者瞒报事故的;

(三)阻碍、干涉事故调查工作的;

(四)在事故调查中作伪证或者指使他人作伪证的。

第十五条 发生较大以上道路交通事故,经调查认定,车辆、驾驶人所属单位,道路建设、设计、监理、检验、验收、养护、运营单位,车辆生产、销售、改装、检验、维修、报废回收单位,客货运场站、货运源头单位等相关责任人员没有按照规定履行职责,组织、管理、监督、检查不力,或者违反法律法规规定生产经营的,依法追究法律责任。

第十六条 发生生产经营性道路交通事故,企业(单位)有下列行为之一的,对企业(单位)及其主要负责人和其他责任人员,依法给予行政处罚;属于国家工作人员的,并依法给予处分;涉嫌犯罪的,移送司法机关依法处理:

(一)不立即组织事故抢救的;

(二)迟报、漏报、谎报或者瞒报事故的;

(三)伪造或者故意破坏事故现场的;

(四)转移、隐匿资金、财产,或者销毁有关证据、资料的;

(五)拒绝接受调查或者拒绝提供有关情况和资料的;

(六)在事故调查中作伪证或者指使他人作伪证的;

(七)在事故调查处理期间擅离职守的;

(八)事故发生后逃匿的。

第十七条 发生生产经营性道路交通事故,经调查认定,企业(单位)对道路交通事故发生负有责任的,由有关部门依法暂扣或者吊销其有关证照;对直接责任人员依法暂停或者撤销其与安全生产有关的执业资格、岗位证书。

企业(单位)因发生生产经营性道路交通事故,主要负责人受到刑事处罚或者撤职处分的,自刑罚执行完毕或者受处分之日起,5年内不得担任任何生产经营企业(单位)的主要负责人。

为发生道路交通事故的企业(单位)提供虚假证明的中介机构,由有关部门依法暂扣或者吊销其有关证照及其相关人员的执业资格;涉嫌犯罪的,移送司法机关依法处理。

第十八条 参与道路交通事故调查的人员在道路交通事故调查中有下列行为之一的,依法给予处分;涉嫌犯罪的,移送司法机关依法处理:

(一)对道路交通事故调查工作不负责任,致使道路交通事故调查工作有重大疏漏的;

(二)包庇、袒护负有道路交通事故责任的人员或者借机打击报复的。

第十九条 危货运车辆、校车发生较大以上道路交通事故且驾驶人负主要以上责任的,公安、交通运输、教育部门要对驾驶人培训、考试和发证过程中的责任进行倒查。

第二十条 县级以上人民政府应当建立道路交通安全责任约谈机制。县级行政区域内发生3人以上死亡较大道路交通事故的,县市区人民政府应当向市州人民政府作出检查,并接受约谈。

市级行政区域内发生重特大道路交通事故,或者1年内发生5人以上死亡较大道路交通事故的,或者1年内发生23人以上死亡较大道路交通事故的,市州人民政府应当向省人民政府作出检查,并接受约谈。

对于有道路交通安全重大事故隐患整改不力、年度道路交通安全工作考核不合格等情形的地方或者部门,上级人民政府可视情对下级人民政府、本级人民政府对所属相关部门有关负责人进行约谈或者挂牌督办。

第二十一条 各级人民政府及其部门领导干部和工作人员因未落实道路交通安全责任或者因发生较大以上道路交通事故等情况被追究责任,遇有影响期且影响期未满或者期满影响使用的,以及有法律法规规定的其他影响晋升情形的,取消评选各类先进资格,不得晋升职务、职级或者重用任职。

第四章 附 则

第二十二条 本规定关于道路交通事故等级的划分参照《生产安全事故报告和调查处理条例》有关标准执行。

第二十三条 道路以外的交通安全责任可参照本规定执行。

第二十四条 本规定自发布之日起施行。

附件:道路交通安全责任清单




























扫一扫在手机打开当前页
信息来源:     责任编辑: 省公报室02
相关阅读