编者按:省委省政府高度重视“一件事一次办”改革工作。杜家毫书记强调要把“一件事一次办”打造成我省优化营商环境、便民利民惠民的政务服务品牌,坚定不移地推进。许达哲省长明确提出要把“一件事一次办”改革作为一把手工程、作为深化“放管服”改革、“互联网+政务服务”总抓手下大力推进。各级各部门积极行动,特别是岳阳、常德、永州和省市场监管局等地方和单位,行动迅速,措施有力,成效明显。现将他们的做法陆续刊登,请各级各部门结合实际学习借鉴,推动本地区本部门“一件事一次办”改革落地见效。
常德市“一件事一次办”改革主要做法
常德市围绕“一件事”“一次办”改革目标,坚持标准引领,完善工作机制,积极推动事项梳理、流程再造和线上线下融合,推进“无差别受理、标准化办理、全流程监督、多途径互动”。截至目前,省政府发布的首批100个事项全部落地实施。
一、坚持标准引领,建立“一件事一次办”工作规范
紧扣“一件事一次办”新特点、新要求,以标准固流程、促规范、提效率,搭建涵盖前台受理与后台审批、一次性告知、线上线下平台建设、日常管理、监督评价等方面的标准体系,分事项制定全市通用的《办事服务指南》《后台审批工作规范》《前台受理工作规范》,初步做到前台后台衔接互动、线上线下同质服务、运行监管同步规范。面向企业群众的服务规范,以简化版的印刷体指南和完整版的电子化指南两种方式呈现,印刷体指南在现场摆放,可让群众一看就懂,电子化指南在网上发布,可通过扫二维码上网查询,全方位、多角度一次告知;面向窗口人员的管理规范,则聚焦审查环节和操作细节,编制业务手册,实行标准化审查、规范化办理,工作人员即使有变动,也能快速上手。现已编制完成首批100个事项办事服务指南及相关工作规范。
二、实施流程再造,形成“一件事一次办”新流程
坚持“一事一突破”,对首批100个事项的材料、表单、流程逐一事项、逐一情形深度梳理,形成新的办理流程。对于“联办事项”,对各审批环节中的重复材料、过程材料进行整合与删减,形成“一张材料清单”;对涉及子事项的办理流程进行关联性识别、集成和优化,形成“一个总流程”;对各环节申报表单进行分析与归并,形成“一次表单”。如 “我要开便利店”,涉及联办事项6项、联办部门6个,改革前,办事群众需发起申请6次,提交资料31份,经历审批环节约26个(包含现场勘察2次),办理周期累计达20个工作日,跑动次数6次;改革后,办事群众只需到综合受理窗口发起申请1次,提交材料11份,联办部门统一现场勘察1次,全部事项办结周期缩减至11个工作日,所有结果材料可一次性邮寄送达本人,无需自行前往取件。对“单一事项”,不属于法定要求提供的材料一律删减,必须提交的探索实行承诺制。目前,首批20个事项实行了承诺制。如办理公共场所卫生许可,原来需提交11份材料,现在只需提交5份,其余6份实行承诺,承诺后当场即可发证。津市市创新推动无证明办理,对民政、人力资源社会保障等11个部门的21种数据进行整合,只需一张身份证就能办好38项“单一事项”。
三、融通线上线下,完善“一件事一次办”实施路径
一是设置专窗一次办。在市政务服务大厅开设“一件事一次办”自助体验区和受理专区,设置7个综合受理窗口、1个综合出件窗口、1个综合咨询台,并根据业务入驻情况实行动态增设。县、乡、村三级政务服务大厅设置了“一件事一次办”无差别受理综合窗口。二是下沉服务就近办。按照办理流程、资料、时限、平台“四统一”要求,明确城乡居民个人办理的15个高频事项下沉乡镇(街道)、村(社区),实行就近办,也可以依托一体化平台全市通办。三是升级系统掌上办。在“我的常德”APP 开设“一件事”办理模块,按照线上线下统一标准,设置线上受理、审批环节。选取老年人优待证、生育服务证、低保办理等8个高频事项,作为移动端办理试点,初步实现智能导办、情形选办、在线框选。
四、加强宣传调度,营造“一件事一次办”改革氛围
一是强化统筹调度。市政府主要负责人高度重视,多次作出批示,并主持召开市政府常务会议,专题听取“一件事一次办”改革工作情况汇报,统筹部署,高位推动。在全面部署的基础上,将首批100个事项分派到各区县和市直有关部门,实行重点突破、探索创新、形成范例。二是开展专项培训。围绕“一件事一次办”改革目标任务、服务规程、平台操作等方面,对各级“一件事一次办”导询人员、综合窗口受理人员集中强化培训。三是加强宣传引导。在全市各级政务服务大厅、政府门户网站等显著位置和服务指南的封面上展示“一件事一次办”Logo,凸显改革主题。成立宣传小组,通过制作宣传视频、宣传图册、开设宣传专栏等方式,并利用电视、报纸、网站及政务新媒体等平台,加强对“一件事一次办”改革的宣传报道,营造良好改革氛围。
附件1
“我要开便利店”服务规程分析
一、事项名称
我要开便利店
二、联办事项
1.市场主体设立登记:市场监督管理局;
2.食品经营许可证新发(或小餐饮经营许可证):市场监督管理局;
3.公共场所卫生许可:卫生健康委;
4.设置大型户外广告及在城市建筑物、设施上悬挂、张贴宣传品审批:城市管理和行政执法局;
5.涉税事项办理:税务局;
6.公章刻制备案:公安局。
三、事项办理过程
(一)申请人材料准备
基本材料(4份):
1.《便利店设立登记表》(一套表);
2.经营者身份证;
3.经办人身份证(经办人属于代办情形的则提供);
4.委托书(经办人属于代办情形的则提供)。
办理营业执照材料(2份):
1.1寸/2寸免冠照片;
2.住所使用证明。
办理食品经营许可证材料(2份):
1.网络经营凭证(有网上经营则提供);
2.自动售货设备的产品合格证明、具体放置地点、经营者联系方式、食品安全管理人员姓名和联系方式、清洗消毒维护记录的公示方法(利用自动售货设备从事食品销售和饮品制售的则提供)。
办理公共场所卫生许可材料(1份):
公共场所卫生许可告知承诺书
办理临时占用城市道路审批材料(2份):
1.广告原始实景效果图,制作后实景效果图;
2.住所使用证明。
涉税事项申报材料(1份):
办税人员身份证(办税人员与经营者不是同一人的则提供)
(二)办理流程
1. 受理及预审
线下:
(1)申办事项由各级政务服务大厅综合受理窗口统一受理;
(2)综合受理窗口工作人员按照事项办理各环节的《审查资料清单》进行预审;
(3) 预审合格的,即时受理并发放《申请受理通知书》,需要采集申请人个人信息的,当场采集信息,涉及到收费的,当场收取费用,同时将申请人提交资料信息录入系统,并推送至相关办理部门;
(4)预审不合格,但不合格材料属于容缺受理材料的,即时受理,发放《补正告知书》,告知申请人需修改、补充的材料,并与申请人签订《容缺受理承诺书》,需要采集申请人个人信息的,当场采集信息,涉及到收费的,当场收取费用,同时将申请人提交资料信息录入系统,并推送至相关办理部门;
(5)预审不合格,且不合格材料不属于容缺受理材料的,现场退回申请人,并发放《不予受理告知书》。
线上:
(1)平台收到申请人提交的申请材料后,自动派发至预审工作人员,预审工作人员按照事项办理各环节的《审查资料清单》进行预审;
(2)预审合格的,向申请人发送《申请受理通知书》,涉及信息采集、收取费用的,在申请人个人信息采集与缴费完成后,将申请材料推送至相关办理部门;
(3)预审不合格,但不合格材料属于容缺受理材料的,即时受理,发送《补正告知书》,告知申请人需修改、补充的材料,并向申请人发送《容缺受理承诺书》,要求申请人下载、签字并上传,然后将申请材料推送至相关办理部门;
(4)预审不合格,且不合格材料不属于容缺受理材料的,驳回申请,并向申请人发送《不予受理告知书》。
2.审核
申办事项涉及的相关部门应严格按照该事项《审批流程》《后台审批规范》进行相关审核、勘查等。
3.办结
(1)各责任部门应将各环节所生成的需部门留档的资料或信息统一按照部门的管理规则入档;
(2)各责任部门应将各环节生成的办理结果材料,在规定时限内送至综合受理窗口;
(3)综合受理窗口工作人员在收到全部资料后,按照申请人的要求,通知申请人自取或快递邮寄送达。
四、规程分析
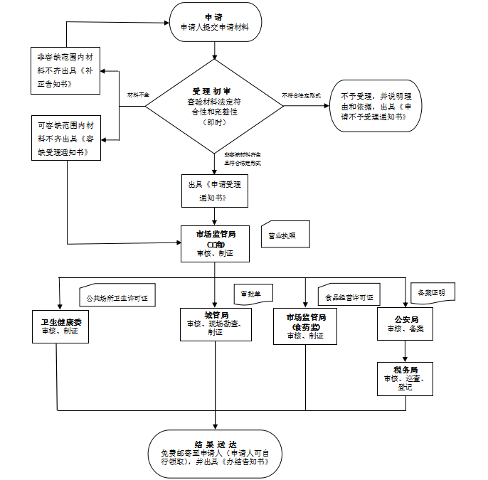
(一)改革前后的流程变化
改革前流程图

改革后流程图

(二)改革前后的审批环节变化
改革前审批环节

改革后审批环节

(三)改革前后的审批时限变化
|
序号 |
子事项名称 |
办理结果 |
改革前 工作时间 (工作日) |
改革后 工作时间 (工作日) |
精简 工作时间 (工作日) |
|
1 |
市场主体设立登记 |
工商营业执照 |
3 |
12 |
7 |
|
2 |
食品经营许可证新发(或小餐饮经营许可证) |
食品经营许可证 |
10 |
||
|
3 |
公共场所卫生许可 |
公共场所卫生许可证 |
即时 |
||
|
4 |
设置大型户外广告及在城市建筑物、设施上悬挂、张贴宣传品审批 |
城市管理和综合执法局行政许可审批表 |
3 |
||
|
5 |
涉税事项办理 |
税务局 |
3 |
||
|
6 |
公章刻制备案 |
公安局 |
即时 |
(四)改革前后的申报材料变化
|
序号 |
子事项名称 |
办理结果 |
改革前提交材料 |
改革后提交材料 |
精简材料份数 |
|
1 |
市场主体设立登记 |
工商营业执照 |
1.经营者签署的《个体工商户开业登记申请书》 |
1.《便利店设立登记表》 2.1寸/2寸免冠照片 3.经营者身份证 4.住所使用证明 5.广告原始实景效果图,制作后实景效果图 6.公共场所卫生许可告知承诺书 7.办税人员身份证 8.经办人身份证 9.委托书 10.网络经营凭证 11.《食品经营许可证》自动售货设备的产品合格证明、具体放置地点、经营者联系方式、食品安全管理人员姓名和联系方式、清洗消毒维护记录的公示方法
|
21 |
|
2.委托代理人证明 |
|||||
|
3.经营者身份证 |
|||||
|
4.1寸/2寸免冠照片 |
|||||
|
5.经营场所使用证明 |
|||||
|
6.《个体工商户名称字号名称预先核准通知书》 |
|||||
|
2 |
食品经营许可证新发(或小餐饮经营许可证) |
食品经营许可证 |
7.《食品经营许可证(食品销售)》申请书 |
||
|
8.营业执照或者其他主体资格证明文件 |
|||||
|
9法定代表人(负责人)身份证明 |
|||||
|
3 |
公共场所卫生许可 |
公共场所卫生许可证 |
10.公共场所卫生许可申请书 |
||
|
11.身份证 |
|||||
|
12.公共场所卫生许可告知承诺书 |
|||||
|
13.公共场所地址方位示意图 |
|||||
|
14.授权委托书及委托人身份证 |
|||||
|
4 |
设置大型户外广告及在城市建筑物、设施上悬挂、张贴宣传品审批 |
城市管理和综合执法局行政许可审批表 |
15.《城市管理和综合执法局行政许可审批表》 |
||
|
16.广告原始实景效果图,制作后实景效果图 |
|||||
|
17.工商营业执照 |
|||||
|
18.租房合同或房产证 |
|||||
|
19.法人身份证 |
|||||
|
20.经办人身份证 |
|||||
|
21.委托书 |
|||||
|
5 |
涉税事项办理 |
税务局 |
22.营业执照 |
||
|
23.法人身份证 |
|||||
|
24.办税人员身份证 |
|||||
|
25.公章 |
|||||
|
26.法人私章 |
|||||
|
27.《纳税人办税授权委托书》 |
|||||
|
28.《财务会计制度及核算软件备案报告书》 |
|||||
|
29.《纳税人存款账户账号报告表》 |
|||||
|
6 |
公章刻制备案 |
公安局 |
30.营业执照 |
||
|
31.法人身份证 |
|||||
|
32.经办人身份证 |
附件2
公共场所卫生许可承诺制分析
一、流程对比
(一)实行承诺制以前
查看受理—现场勘查—后台审批—窗口发证。
(二)实行承诺制以后
窗口在收到申请人签章的承诺书以及规定的材料后,当场审核确认,当即作出决定,当场发放许可证。
二、材料对比
(一)实行承诺制以前
1.公共场所卫生许可证申请书;
2.法定代表人或者负责人身份证明,授权委托书及受托人身份证明,授权委托书及受托人身份证明(委托办理);
3.企业(个体)营业执照复印件;
4.公共场所地址方位示意图(电子地图定位结果);
5.房屋门面租赁合同书或房产证复印件;
6.公共场所卫生检测报告或者卫生评价报告;
7.使用集中空调通风系统的,应当提供集中空调通风系统卫生检测或者评价报告;
8.公共场所卫生设施平面布局图;
9.公共场所卫生管理制度;
10.从业人员(含临时工作人员)的名单和健康检查证明。
(二)实行承诺制以后
需要提交的材料:
1.法人或者负责人身份证明(本人办理)或委托书及受托人身份证明(委托办理);
2.企业(个体)营业执照复印件;
3.公共场所地址方位示意图(电子地图定位结果);
4.卫生许可证申请书(窗口填写);
5.公共场所卫生许可告知承诺书(窗口填写)。
承诺提交的材料:
拿到证后的60日内准备其他6项资料:
1.从业人员(含临时工作人员)名单和健康证明;
2.公共场所卫生管理制度;
3.公共场所卫生检测报告或者卫生评价报告;
4.使用集中空调通风系统的,应当提供集中空调通风系统卫生检测或者评价报告;
5.公共场所卫生设施平面布局图;
6.房屋门面租赁合同书或房产证复印件。
三、时间对比
(一)实行承诺制以前:原办理时间为10个工作日;
(二)实行承诺制以后:即时办理。
四、强化监管
(一)强化窗口人员一次性告知责任。在申请人承诺时,窗口人员务必一次性告知其所承诺内容和承诺后所承担的相应法律责任。
(二)强化事中事后监管。卫生健康部门在经营者取得卫生许可证60日承诺期满或申请人主动申请核查验收后的20日内,上门对申请人作出承诺的卫生标准和应提交的材料进行监督核查。若发现实际情况与承诺不符,将责令限期整改,逾期不改或整改后仍未达到要求者,依法撤销该卫生行政许可,收回《公共场所卫生许可证》,发现申请人存在卫生违法行为的,应依法予以从重处罚。严格实行“双随机、一公开”为手段的随机抽查制度。

湘公网安备:43010302000524号

继续访问