国家认监委关于规范服务认证的指导意见
国认监发〔2026〕3号
各认证机构:
为保障服务认证规范有序发展,提升服务认证专业化与公信力,更好促进服务业优质高效发展,根据《中华人民共和国认证认可条例》《认证机构管理办法》《认证证书和认证标志管理办法》等有关规定,现就规范服务认证提出如下意见:
一、加强认证机构合规管理
(一)强化服务认证机构管理制度建设
认证机构应当严格依据GB/T 27065《合格评定 产品、过程和服务认证机构要求》,构建覆盖服务认证全流程、全链条、全方位的管理制度,确保持续具有开展服务认证的能力、一致性和公正性。
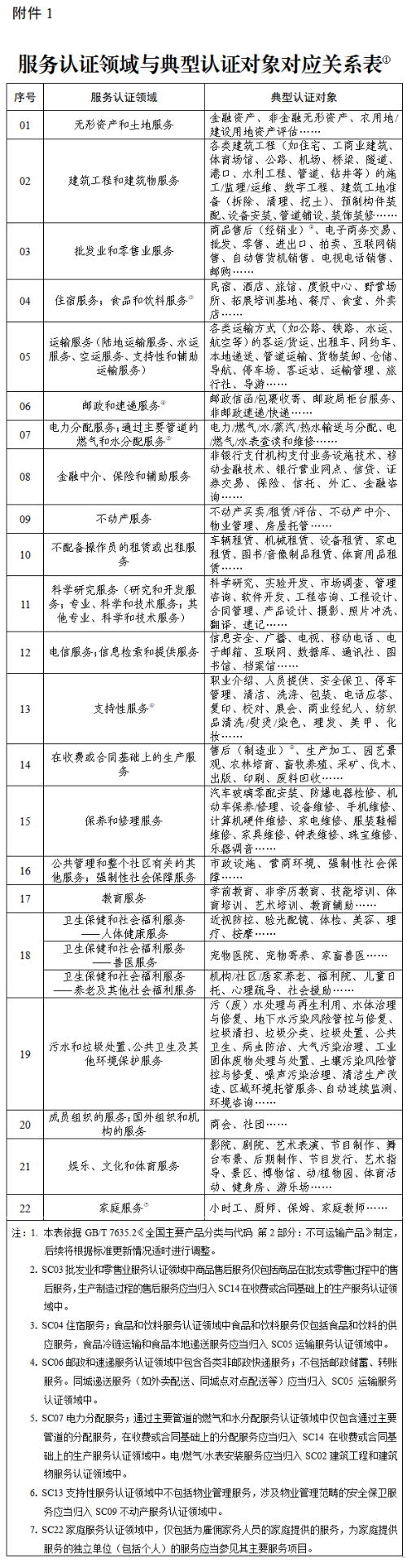
(二)明确服务认证领域划分
认证机构应当结合市场需求和自身能力,识别服务特性,依据GB/T 7635.2《全国主要产品分类与代码 第2部分:不可运输产品》,参照《服务认证领域与典型认证对象对应关系表》(附件1),界定服务认证对象,确定服务认证领域。
(三)严肃服务认证资质申请
1. 资质申请材料要求。申请以服务认证领域新设立认证机构的或认证机构申请扩项服务认证领域资质的,应当提交合法、真实、完整,符合认证机构资质审批条件的申请材料。
2. 专业工作证实性材料要求。认证人员应当提供从事所申请领域专业技术、质量管理、认证认可、检验检测、标准制修订等工作经历及相关证实性材料。不得仅提供认证人员个人书面描述材料,或出具仅包括认证人员岗位名称、工作时间的工作证明代替证实性材料。
(四)规范服务认证规则备案
服务认证规则备案应当符合《国家认监委关于加强认证规则管理的公告》(2025年第9号)相关规定,且满足以下要求:
1. 服务认证领域要求。认证机构应当明确界定认证类别,不得将服务认证规则与产品、管理体系认证规则混淆备案。通过识别服务的主要特性确定服务认证领域,严格依据服务认证领域划分要求备案认证规则。
2. 服务认证规则名称要求。认证规则命名应当准确体现服务领域或认证对象,原则上命名为“XXX服务认证规则”。不得带有产品、管理体系、资质、资格等字样,防止产生名称混淆或误导性宣传。
3. 服务认证依据要求。服务认证依据应当涵盖服务特性要求、服务管理要求以及相应的评价方法。鼓励认证机构优先选用符合上述要求的现行国家标准或行业标准作为认证依据。
4. 服务认证技术规范要求。现行标准无法满足认证需求,确需自行制定服务认证技术规范的,认证机构应当建立可行性论证、符合性自查、相关方意见征集、动态维护及记录保存等管理制度。服务认证技术规范原则上应当涵盖服务特性要求、服务管理要求以及相应的评价方法,相关技术指标和要求优于现行国家标准或行业标准并体现创新性。
5. 服务认证模式要求。服务认证模式应当兼顾服务特性要求测评与服务管理要求审核,且侧重于评价服务的实际效果与顾客体验。不得以服务管理要求审核替代服务特性要求测评,避免认证结果与顾客实际感受脱节。
6. 服务认证结果分级要求。认证机构应当根据所提供服务功能和服务特性的差异进行认证结果分级。认证机构不得对服务认证结果进行过度分级。原则上服务认证结果分级不超过三个等级,以数字形式划分的最高等级不得高于5级(星/A/钻等)。
7. 知识产权保护要求。认证机构要重视知识产权保护,服务认证规则内容不得违反著作权保护等相关规定。
(五)清晰界定服务认证证书内容
服务认证证书内容应当清晰界定服务认证覆盖范围,明确具体的服务场所。鼓励认证机构在认证证书上使用二维码、雷达图等方式,提供认证依据、服务特性要求测评结果等信息。
(六)提供服务认证证书查询路径
认证机构应当按照国家认监委相关规定,向公众提供服务认证证书有效性的查询路径。
二、规范实施服务认证活动
(七)落实服务认证主体责任
认证机构作为服务认证的第一责任人,应当承担保障认证质量的主体责任,着力提升服务认证专业化与公信力,加强行业自律建设,营造良好市场环境、维护行业秩序,避免出现“价格战”等“内卷式”竞争。不得买证卖证、虚假认证,不得超出批准范围开展认证,不得增加、减少、遗漏认证程序,自觉接受各方监督,确保服务认证的有效性。
(八)强化服务认证活动管理
认证机构应当根据认证对象的服务规模、等级、不同服务项目的复杂程度、安全(风险)级别等因素确定服务认证现场审查人日数,并上报审查计划,规范实施服务认证活动。审查人员应当具备相应领域专业能力,实习审查员不得独立实施审查活动。具体要求包括:
1. 初次认证时,现场审查(至少包括服务特性要求测评和服务管理要求审核)人日数不得低于2人日。涉及“住宿服务;食品和饮料服务”“邮政和速递服务”“电力分配服务;通过主要管道的燃气和水分配服务”“金融中介、保险和辅助服务”“科学研究服务”“电信服务;信息检索和提供服务”“教育服务”“卫生保健和社会福利服务”“污水和垃圾处置、公共卫生及其他环境保护服务”等领域的,现场审查人日数不得低于3人日。服务特性要求测评的人日数不宜低于服务管理要求审核的人日数,且应当与其工作量相匹配。
2. 认证机构在编制审查计划时,应当充分考虑服务活动正常运行和易发生质量安全风险的时段(如夜班、高峰时段等),并根据认证对象类型合理确定服务认证范围覆盖的有效人数。
3. 认证机构应当依据《认监委关于认证人员现场审核网络签到监管系统上线运行的通知》(国认监〔2021〕3号)中“实施要求”相关规定,在认证审核签到系统中(微信“认证到”小程序)对服务认证现场审查进行签到。
4. 召开首、末次会议时,服务认证受审查方的关键岗位人员应当出席。服务认证受审查方需对组织的服务运行与管理、认证准备等情况进行介绍。认证机构应当记录首、末次会议的全部参会人员、主要发言内容等信息,保存于服务认证档案中。
5. 认证机构应当按照服务认证规则要求,对审查计划中全部服务场所的服务特性要求进行测评,原则上不得减少现场审查时间,尤其是服务特性要求测评时间。服务特性要求测评方法应当至少包含服务体验、现场测试、现场观察、顾客调查等一种或多种方式的组合,不得仅通过查阅资料或文件记录等方式进行服务特性要求测评。
6. 认证机构应当现场收集服务认证受审查方现行的确保服务特性要求持续有效的管理文件,包括服务标准、服务工作手册、服务规范性文件等,并保存于服务认证档案中。召开末次会议前,服务认证受审查方应当对现场审查结论进行确认。
(九)加强服务认证人员管理
认证机构应当按照认证有关要求,制定与获批服务认证领域相关的认证人员管理制度,并加强管理,确保服务认证人员的专业能力持续符合要求(部分服务认证领域认证人员教育专业要求见附件2)。
(十)完善服务认证人员能力评价
认证机构对服务认证人员的专业能力评价及其结果负责,应当综合考虑人员的知识能力与技能水平,动态评价专业能力。不得仅依据资格条件(如是否为注册审查员)或专业知识培训代替专业能力评价。评价结果要基于服务认证领域及相应岗位进行,并有充分的证据支撑。
三、强化服务认证规范有序发展的支撑
(十一)加强专业化能力建设
认证机构要强化自身能力建设,加强专业化人才培养,为服务认证提供必要的技术支撑和人才储备。鼓励认证机构以市场需求为导向,结合自身能力走“专精特新”发展道路,推动服务认证向专业化和价值链高端延伸。
(十二)提升技术支撑效能
认证技术研究机构应当充分发挥技术支撑效能,结合服务社会经济高质量发展做好服务认证制度创新研发,为认证行业发展和人员能力提升提供有力技术支撑。
(十三)增强认可支撑效能
认可机构要强化服务认证领域认可制度顶层设计,增加高质量服务认证的认可制度供给。鼓励认证机构结合自身能力,积极申请服务认证的认可,提高认证结果的国际公信力。鼓励各相关方优先采信通过认可的服务认证结果。
(十四)推动数字化技术运用
认证机构要在服务认证人员管理、活动监控、风险控制等方面深化数字化布局。鼓励认证机构依托人工智能、大数据等技术,构建适配现代服务业应用场景的服务认证数字化平台,实现认证决策科学化、服务过程可溯化、风险预警前置化,全面增强合规治理效能。
(十五)推进国际化发展
认证机构要着力构建国际化服务认证推广体系。鼓励认证机构依托双多边国际合作机制,宣传推介中国服务认证的先进经验与创新成果,深度参与国际服务认证规则制定,全面提升技术规范的全球适配性,促进国际市场对中国服务认证体系的信赖。
(十六)推动高品质服务认证建设
鼓励认证机构加强与高等院校、科研院所合作,推动研以致用、研用相长的创新模式,打造兼具知名度和美誉度的中国服务认证品牌,为服务业高质量发展提供有力支撑。
附件:
1. 服务认证领域与典型认证对象对应关系表
2. 部分服务认证领域认证人员教育专业要求
国家认监委
2026年4月15日


