湘潭市人民政府办公室关于印发《湘潭市生态绿心地区保护补偿实施办法》的通知
潭政办发〔2023〕25号
各县市区人民政府,湘潭高新区和经开区管委会,市直机关各单位,市属和驻市各企事业单位,各人民团体:
《湘潭市生态绿心地区保护补偿实施办法》已经市人民政府同意,现予印发,请认真遵照执行。
湘潭市人民政府办公室
2023年11月7日
(此件主动公开)
湘潭市生态绿心地区保护补偿实施办法
第一章 总 则
第一条 为进一步加强生态绿心地区保护工作,健全生态绿心地区保护和补偿机制,加快推进全市生态文明建设,根据《湖南省长株潭城市群生态绿心地区保护条例》(以下简称《绿心保护条例》)、《长株潭城市群生态绿心地区总体规划(2010—2030)》(以下简称《绿心总规》)、《湖南省人民政府办公厅关于建立长株潭城市群生态绿心地区生态补偿机制的实施意见》(湘政办发〔2020〕6号)、《长株潭一体化发展资金管理办法》(湘财建〔2021〕3号)、《长株潭城市群生态绿心地区建设项目准入管理办法》(湘发改地区规〔2023〕521号)和《长株潭生态绿心地区生态保护工作评估考核方案》(湘发改地区〔2022〕570号)等精神,结合实际,制定本办法。
第二条 坚持以习近平新时代中国特色社会主义思想为指导,深入学习贯彻习近平生态文明思想,全面贯彻落实党的二十大精神,进一步树牢“绿水青山就是金山银山”的理念,强化生态绿心地区作为“长株潭城市群生态屏障、高质量发展生态服务示范区、生态文明建设先行区”的功能定位,按照“体制创新、协调发展、绿色发展、共建共享”的思路,健全区域性全要素生态补偿机制,推动生态补偿主体多元化,促进生态补偿规范化、制度化、长效化,构建生态绿心地区“生态优先、绿色发展”新格局。
第三条 坚持生态保护的首要性,切实加强湘潭市生态绿心地区保护,筑牢生态绿心安全屏障;推动生态绿心地区保护与实施乡村振兴战略、长株潭都市圈战略、长株潭绿心中央公园和临园融城片区建设等重点工作有机结合;把生态补偿作为生态绿心地区生态保护的重要抓手,遵循“谁破坏、谁补偿”“谁投资、谁受益”的原则,以生态公益林、饮用水水源地补偿和产业绿色发展为突破口,将重大生态工程项目和资金安排向生态绿心地区倾斜。
第四条 推进生态价值有效提升,调动生态绿心地区生态环境保护的积极性,促进生态绿心地区经济社会生态协调发展,可持续发展水平不断提高。探索多元化融资模式,鼓励社会资本以PPP、协议保护、授权管理等方式参与生态绿心地区生态补偿。
第五条 湘潭市生态绿心地区保护补偿范围为湘潭市生态绿心地区全域,具体范围根据现行《绿心总规》确定。
第二章 生态绿心保护
第六条 科学实施生态修复。抓紧编制生态修复方案,主要解决生态绿心地区废弃矿坑、地质灾害所造成的山体裸露,以及部分因工业项目退出而造成裸露土地等问题,并分年度实施修复工程。建立生态修复项目监测监管、评估制度和项目监测监管系统,将生态修复项目及其子项目立项、实施、验收等环节信息及时上图入库,并综合运用遥感、大数据等技术手段进行比对核查,实现实时动态、可视化、可追踪的全程全面监测监管。(责任单位:市自然资源规划局、市发改委,湘潭县、雨湖区、岳塘区人民政府,岳塘经开区管委会等)
第七条 切实加强公益林生态保护。通过加强保护与管理,提高省级以上公益林管护率;对禁止开发区公益林全面封山育林,对限制开发区和控制建设区公益林修复提质;开展林相改造,提高绿心地区森林覆盖率和森林蓄积量,提升公益林生态服务功能。严禁非法采伐林木、毁林开垦或者毁林采矿、采石、采砂、采土等违法作业。(责任单位:市林业局,湘潭县、雨湖区、岳塘区人民政府,岳塘经开区管委会等)
第八条 全面加强水环境生态保护。综合考虑水质、水量、水土保持率及污染物通量等因素,科学制定生态绿心地区水环境水质水量控制目标体系和监测体系,消除点源污染,控制面源污染,提高城市污水处理率和地表水环境质量。积极开展水域及水利设施保护工作,对在生态绿心地区开展河道内违法采砂(洗砂)、侵占填堵(埋)河道湖泊和水库、侵占水利设施用地等违法行为实行严厉打击。(责任单位:市生态环境局、市水利局、市住房城乡建设局、市自然资源规划局,湘潭县、雨湖区、岳塘区人民政府,岳塘经开区管委会等)
第九条 加快建设生态宜居乡村。建立农村生活垃圾长效保洁机制,推进乡村环境整治,实现生态绿心地区农村生活垃圾收运处置体系全覆盖,全面完成农村改厕任务。(责任单位:市住房城乡建设局、市农业农村局、市乡村振兴局,湘潭县、雨湖区、岳塘区人民政府等)
第十条 持续推动产业发展转型。继续实施生态绿心地区工业企业退出转型总体方案,根据省级要求制定工业企业退出地块转型年度计划。积极引入绿色、生态、高端、智慧、高效产业,以绿色发展引领绿色产业、绿色产业支撑绿色发展,促进生态绿心地区生态、经济、社会全面转型、提质增效。(责任单位:市发改委、市长株潭一体化发展事务中心,湘潭县、雨湖区、岳塘区人民政府,岳塘经开区管委会等)
第十一条 创新生态绿心地区保护工作。积极探索研究生态绿心地区保护政策措施,创新生态绿心地区补偿途径和办法,总结推广生态绿心地区保护工作经验,聘请第三方加强对生态绿心地区保护工作的监督,积极在省级以上主流媒体宣传报道生态绿心地区保护工作。(责任单位:市发改委、市长株潭一体化发展事务中心、市文旅广体局,湘潭县、雨湖区、岳塘区人民政府,岳塘经开区管委会等)
第十二条 严格遵循省、市关于长株潭城市群生态绿心地区建设项目准入审查工作程序,落实《绿心保护条例》《绿心总规》规定,对生态绿心地区准入的建设项目进行严格审查,全面规范生态绿心地区项目实施管理。加强对已批复项目的事中事后监管,确保项目按批复准入内容实施。(责任单位:市发改委、市长株潭一体化发展事务中心,湘潭县、雨湖区、岳塘区人民政府,岳塘经开区管委会等)
第十三条 强化生态绿心地区保护责任。涉绿县区(园区)组织专门人员定期对生态绿心地区开展巡查巡护,及时发现、识别、制止、处理生态绿心地区违法违规问题;积极开展生态绿心地区保护政策法规宣传,引导全社会树立“保护绿心、人人有责”的意识,共同营造“珍惜环境、保护生态”的良好氛围。(责任单位:湘潭县、雨湖区、岳塘区人民政府,岳塘经开区管委会等)
第十四条 严肃查处违法违规问题。根据《绿心保护条例》第五章对法律责任的规定,涉绿县区(园区)负责做好本区域内生态绿心地区违法违规行为的核实、查处、责令整改及整改验收等工作,各市直相关部门全力做好业务指导和督办落实工作,确保问题整改到位,责任追究到位。(责任单位:市自然资源规划局、市林业局、市水利局、市生态环境局、市农业农村局、市城管执法局,湘潭县、雨湖区、岳塘区人民政府,岳塘经开区管委会等)
第三章 绿心生态补偿
第十五条 设立生态补偿资金,主要用于生态绿心地区生态环境保护、生态修复提质和与生态绿心地区生态环境保护有关的民生保障、移民安置、乡镇财力补助以及对企业搬迁的适当补助。具体包括以下六大类:
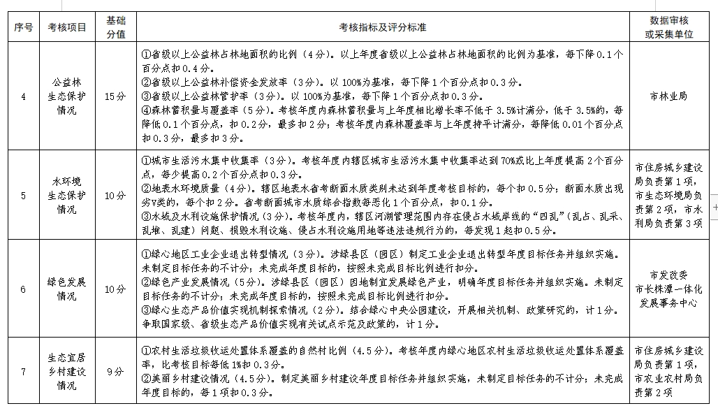
(一)公益林生态补偿。生态绿心地区范围内的省级以上公益林,包括已纳入中央、省财政补偿范围的省级以上公益林和符合《湖南省林业厅湖南省财政厅关于进一步规范省级以上公益林区划调整工作的通知》(湘林资〔2016〕9号)规定补充区划的省级公益林,根据公益林面积、质量和管护水平予以补偿。(责任单位:市林业局、市财政局等)
(二)水环境生态补偿。生态绿心地区范围内的河流、水库功能区,包括湘江等自然河流、人造撇洪渠、谷地溪渠和仰天湖湿地、红旗水库、东风水库等地表水体以及水利设施用地,根据水质水量控制情况和水环境保护情况予以补偿。补偿资金主要用于湘江地表水饮用水水源地保护和治理,水产种质资源保护区建设和保护,城镇、乡村生活污水处理设施建设,河道行洪区外生态化改造与河道整治,各类水资源的联调和区域用水安全保障等方面。(责任单位:市水利局、市财政局、市发改委、市生态环境局、市住房城乡建设局、市长株潭一体化发展事务中心等)
(三)其他生态用地补偿。依据《土地利用现状分类》(GB/T21010-2017)划分,对生态绿心地区范围内林地、水域及水利设施用地外的农用地和未利用地补偿。其中农用地包括耕地、园地、配套交通用地及其他用地等,严格按照国家《基本农田保护条例》有关规定加强管理,严禁征作他用和改变耕地性质。保护溪流生态廊道内的草地、湿地资源,充分利用湿地生态系统净化与调蓄水资源。积极推进沙地、裸地以及因采石、开矿等受损的山体等“补植复绿”,提高森林覆盖率,修复生态环境。(责任单位:市自然资源规划局、市生态环境局、市农业农村局、市林业局等)
(四)产业发展转型补偿。主要补偿生态绿心地区范围内工业企业退出、畜禽退养及污染处理、矿山地质环境保护、自然资源和文化资源保护、绿色产业发展等。(责任单位:市发改委、市财政局、市工信局、市农业农村局、市自然资源规划局、市文旅广体局、市长株潭一体化发展事务中心等)
(五)生态宜居乡村建设补偿。适当鼓励扶持生态绿心地区范围内生态宜居乡村建设项目,主要包括推进乡村环境整治、农村生活垃圾治理、村民集中居住试点、乡村生态基础设施建设、清洁能源利用、村庄规划等。(责任单位:市发改委、市财政局、市住房城乡建设局、市农业农村局、市长株潭一体化发展事务中心等)
(六)创新型市场化补偿。鼓励通过市场化手段完善生态补偿模式,积极探索生态绿心地区与周边社区和园区实行资金补偿、对口协作、产业转移、人才培训、产业园区共建等,实现生态补偿模式多元化。赋予生态绿心地区周边受益经营组织合法的生态补偿市场主体地位,引导其为享受生态服务产品付费。鼓励民间环保组织积极参与,作为合法市场主体,供给或购买生态产品。(责任单位:市发改委、市财政局、市工信局、市人力资源社会保障局、市长株潭一体化发展事务中心等)
第十六条 生态绿心地区生态补偿分为定额补偿和定项补偿两种方式。
定额补偿是指省、市两级财政安排的生态绿心地区生态补偿专项资金,采用因素法与项目法相结合的方式分配。其中,因素法主要根据各区域绿心地区面积大小,结合年度评估考核结果,对各区域定额补偿资金数额进行核算;项目法主要是通过因素法确定的各区域补偿资金须用于补助和支持本办法第十五条规定的六大类项目,补偿项目由各涉绿县区(园区)申报,市发改委、市财政局联合审核后报市人民政府审定。(责任单位:市财政局、市发改委、市长株潭一体化发展事务中心,湘潭县、雨湖区、岳塘区人民政府,岳塘经开区管委会等)
定项补偿是指通过市直相关部门按照职能职责,向省直相关部门争取项目和省级专项资金或补助资金支持,对生态绿心地区给予补偿。(责任单位:市直相关部门)
第十七条 根据《绿心保护条例》,生态补偿资金的来源主要包括:根据法律法规规定设立的生态保护、补偿方面的资金;省、市人民政府安排的财政性专项资金;生态绿心区域内土地出让收入中安排的资金;《绿心保护条例》规定收取的生态效益补偿费;社会捐赠;其他资金。(责任单位:市财政局、市发改委、市长株潭一体化发展事务中心,湘潭县、雨湖区、岳塘区人民政府,岳塘经开区管委会等)
第十八条 市财政和各涉绿县区(园区)每年度安排一定的财政性资金作为生态补偿资金,并建立健全生态补偿资金使用管理制度,强化生态补偿资金日常管理,认真开展生态补偿资金绩效评价。生态补偿资金应确保专款专用,严禁虚报、冒领、骗取、截留、挤占、挪用等。凡违反规定的,一经查实,财政部门将停拨或收回生态补偿资金,并按国家《财政违法行为处罚处分条例》相关规定处理;涉嫌犯罪的,依法移送司法机关处理。(责任单位:市发改委、市财政局、市长株潭一体化发展事务中心,湘潭县、雨湖区、岳塘区人民政府,岳塘经开区管委会等)
第十九条 省、市级生态补偿资金由市财政局根据市发改委提出并经市人民政府同意的专项资金安排计划直接拨付至各涉绿县区(园区)。各涉绿县区(园区)将生态补偿资金在到账后30日内全部拨付至项目单位,并加快推进生态补偿资金项目落地见效。(责任单位:市财政局、市发改委,湘潭县、雨湖区、岳塘区人民政府,岳塘经开区管委会等)
第四章 保障措施
第二十条 强化统筹合作。市人民政府统一领导全市生态绿心地区保护工作,统筹处理生态绿心地区保护工作中的重大问题。市发改委组织市长株潭一体化发展事务中心等有关单位积极推进相关领域的生态保护补偿机制建设,加强各领域生态保护补偿的指导协调,强化各领域工作的统筹推进、监督检查和实施效果评估考核,实现生态保护补偿工作系统性、协同性和制度化、规范化。
第二十一条 压实工作责任。各涉绿县区人民政府、园区管委会作为生态绿心地区生态保护补偿工作的责任主体,要高度重视生态绿心地区生态保护补偿工作,按照本办法要求,认真抓好落实。各相关责任单位要于每年11月底前向市长株潭一体化发展事务中心报送年度生态绿心地区保护补偿工作情况。
第二十二条 强化评估考核。市发改委牵头组织市直相关部门严格按照《湘潭市生态绿心地区生态保护工作评估考核内容及计分办法》(详见附件)对涉绿县区(园区)生态绿心地区保护工作进行评估考核,其结果作为生态补偿资金分配的重要依据。
第二十三条 建立健全机制。牢固树立全市“一盘棋”思维,注重与其他生态补偿制度和政策的统筹衔接。不断完善生态绿心地区“卫星+地面”立体监测网络,实行跨界水体水质在线监测制度,建立水土流失动态监测体系。加强生态绿心地区森林、湿地、耕地、水系等生态效益价值评估工作。健全自然资源资产产权制度,建立统一的确权登记系统,清晰界定各类自然资源资产产权主体。积极开展生态保护补偿理论、生态服务价值和可持续利用技术等课题研究。积极探索非生态绿心地区对生态绿心地区的横向补偿模式。
第二十四条 本办法自印发之日起施行,有效期5年。国、省另有规定的,从其规定。
附件:湘潭市生态绿心地区生态保护工作评估考核内容及计分办法



