湖南省医疗器械生产企业飞行检查情况公告
2016年10月24日至10月28日,湖南省食药监局抽调检查人员组成4个检查组,对全省12医疗器械生产企业开展了飞行检查。现将飞行检查情况公告如下:
一、对湖南布拉姆斯生物医药有限公司飞行检查情况
经现场飞行检查,湖南布拉姆斯生物医药有限公司的以下行为(见下表)不符合《医疗器械生产质量管理规范》相关要求,质量管理体系存在缺陷。现由长沙市食品药品监管局对湖南布拉姆斯生物医药有限公司上述缺项限期整改。


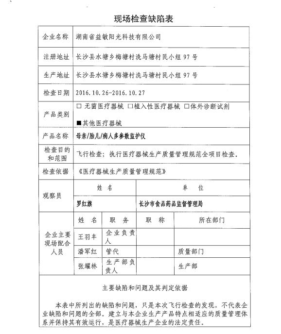
二、对湖南省益敏阳光科技有限公司飞行检查情况
经现场飞行检查,湖南省益敏阳光科技有限公司的以下行为(见下表)不符合《医疗器械生产质量管理规范》相关要求,质量管理体系存在缺陷。现由长沙市食品药品监管局对湖南省益敏阳光科技有限公司上述缺项限期整改。


三、对湖南厚生医疗器械有限公司飞行检查情况
经现场飞行检查,湖南厚生医疗器械有限公司处于停产状态中。该企业恢复生产前应当按照有关规定书面报告长沙市食品药品监督管理局,经长沙市食品药品监督管理局核查符合要求后方可恢复生产。


四、对湖南佑立医疗科技有限公司飞行检查情况
经现场飞行检查,湖南佑立医疗科技有限公司的以下行为(见下表)不符合《医疗器械生产质量管理规范》相关要求,质量管理体系存在缺陷。现由长沙市食品药品监管局对湖南佑立医疗科技有限公司上述缺项限期整改。


五、对长沙华力生物科技有限公司飞行检查情况
经现场飞行检查,长沙华力生物科技有限公司的以下行为(见下表)不符合《医疗器械生产质量管理规范》相关要求,质量管理体系存在缺陷。现由长沙市食品药品监管局对长沙华力生物科技有限公司上述缺项限期整改。


六、对湖南艾瑞特生物医疗科技有限公司飞行检查情况
经现场飞行检查,湖南艾瑞特生物医疗科技有限公司的以下行为(见下表)不符合《医疗器械生产质量管理规范》相关要求,经企业申请,拟注销湖南艾瑞特生物医疗科技有限公司《医疗器械生产许可证》。


七、对湖南旭峰医疗设备有限公司飞行检查情况
经现场飞行检查,湖南旭峰医疗设备有限公司的以下行为(见下表)不符合《医疗器械生产质量管理规范》相关要求,经企业申请,拟注销湖南旭峰医疗设备有限公司《医疗器械生产许可证》。

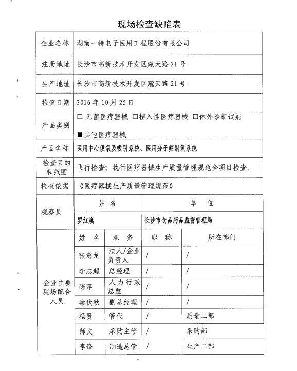
八、对湖南一特电子医用工程股份有限公司飞行检查情况
经现场飞行检查,湖南一特电子医用工程股份有限公司的以下行为(见下表)不符合《医疗器械生产质量管理规范》相关要求,质量管理体系存在缺陷。现由长沙市食品药品监管局对湖南一特电子医用工程股份有限公司上述缺项限期整改。


九、对湖南远超氧业工程有限公司飞行检查情况
经现场飞行检查,湖南远超氧业工程有限公司的以下行为(见下表)不具备原生产许可条件且无法取得联系,依据《医疗器械生产监督管理办法》第四十四条规定,我局拟依法注销湖南远超氧业工程有限公司《医疗器械生产许可证》。


十、对湖南精诚制药机械有限公司飞行检查情况
经现场飞行检查,湖南精诚制药机械有限公司的以下行为(见下表)不符合《医疗器械生产质量管理规范》相关要求,经企业申请,拟注销湖南精诚制药机械有限公司《医疗器械生产许可证》。


十一、对益阳市鸿达医疗器械有限公司飞行检查情况
经现场飞行检查,益阳市鸿达医疗器械有限公司的以下行为(见下表)不符合《医疗器械生产质量管理规范》相关要求,质量管理体系存在缺陷。现由益阳市食品药品监管局对益阳市鸿达医疗器械有限公司上述缺项限期整改。



十二、对湖南增元护理设备科技发展有限公司飞行检查情况
经现场飞行检查,湖南增元护理设备科技发展有限公司的以下行为(见下表)不符合《医疗器械生产质量管理规范》相关要求,经企业申请,拟注销湖南增元护理设备科技发展有限公司《医疗器械生产许可证》。


返回首页